Plataformas de participación del paciente en la monitorización del paciente crónico
Constituyen una herramienta que permite la interacción del paciente con los profesionales sanitarios a través de su dispositivo móvil, tableta u ordenador
El cambio es una constante en la vida. Esto es algo que ya constataron desde el filósofo griego Heráclito, para el que “No hay nada permanente excepto el cambio” o el científico naturalista Charles Darwin y autor de la Teoría de la evolución para el que “No es más fuerte de las especies la que sobrevive y tampoco la más inteligente. Sobrevive aquella que más se adapta al cambio”. Por esta razón la irrupción del Covid-19 supuso un cambio en nuestras vidas que obligó a una adaptación acelerada para evitar una hecatombe sanitaria y un colapso económico. La reclusión, en primer lugar, y la reducción en los contactos sociales para evitar la transmisión de la enfermedad, en segundo lugar, impulsaron la adopción de tecnologías sanitarias digitales, incluidas las plataformas de participación del paciente. La adopción de estas soluciones digitales evitó la desprotección total de la población, no solo ante el Covid-19 si no también ante el resto de las enfermedades.
Esta necesidad surgió especialmente para la monitorización de los pacientes crónicos, pacientes que suponen una carga considerable en los sistemas de salud y los que más habitualmente asisten a los centros de atención primaria y a hospitales. Esto se debe fundamentalmente a la que la prevalencia de las enfermedades crónicas supone casi un tercio de los adultos, especialmente en el área de las enfermedades cardiovasculares (infarto isquémico e ictus), cánceres, enfermedades respiratorias y diabetes.
De ahí que a raíz de la situación vivida en la pandemia se hayan y se sigan desarrollando numerosas plataformas de participación del paciente que presentan una aproximación holística a la monitorización y control de los enfermos crónicos y que constituyen una herramienta que permite la interacción del paciente con los profesionales sanitarios a través de su dispositivo móvil, tableta u ordenador. Tiende un puente y mantiene a los pacientes involucrados en su atención incluso cuando no están físicamente en el hospital o en el centro sanitario.
A continuación se muestran algunas de las opciones que pueden presentar estas plataformas para la monitorización y control del paciente crónico.
- Programación de citas: permite calendarizar las citas con el profesional sanitario, incluyendo alertas que sirvan para su recordatorio.
- Comunicación con un profesional sanitario: en el caso de una situación anómala en el control de la enfermedad, se puede consultar a un profesional sanitario para que oriente en la toma de decisiones.
- Control de medicación: determinadas enfermedades obligan a un control estricto de la medicación donde el olvido de una dosis puede tener consecuencias importantes. Por eso la adherencia al tratamiento, o el cumplimiento del paciente de la prescripción de medicamentos pautada, es de vital importancia. Este tipo de herramientas pueden ayudar a mejorar la adherencia al tratamiento y minimizar el riesgo.
- Recogida de datos clínicos: la monitorización de determinadas condiciones clínicas con afectación en el enfermo crónico se puede llevar a cabo gracias a productos sanitarios de autouso por los pacientes (ejm: glucómetros) o bien de wearables que pueden registrar la tensión sanguínea, la frecuencia cardiaca, etc. La recogida de estos datos puede utilizarse para la generación de informes que se pueden enviar a un profesional sanitario o para su procesamiento o para la notificación de alarmas en función de determinados parámetros clínicos. Cuando estos datos son procesados a través de algún algoritmo para ayudar al profesional sanitario en la toma de decisiones con fines diagnósticos o terapéuticos, la Plataforma se convierte en un Clinical Decision Support System (CDSS). Esto sistemas contribuyen a la constitución de un sistema de Salud basado en el valor, con un demostrado coste-efectividad a través de una medicina fundamentada en la prevención, diagnóstico y terapias más precisas y personalizadas.
- Hábitos saludables: los hábitos saludables (ejercicio físico, dieta mediterránea, etc) previenen complicaciones en enfermedades crónicas (Ejm: enfermedades cardiovasculares). Es importante inculcar esta cultura en los pacientes como instrumento de control de su enfermedad.
- Educación: el acceso a información sobre la enfermedad/enfermedades de un paciente crónico, de manera concisa, y ajustada transmite tranquilidad al paciente y evita alarmas innecesarias.
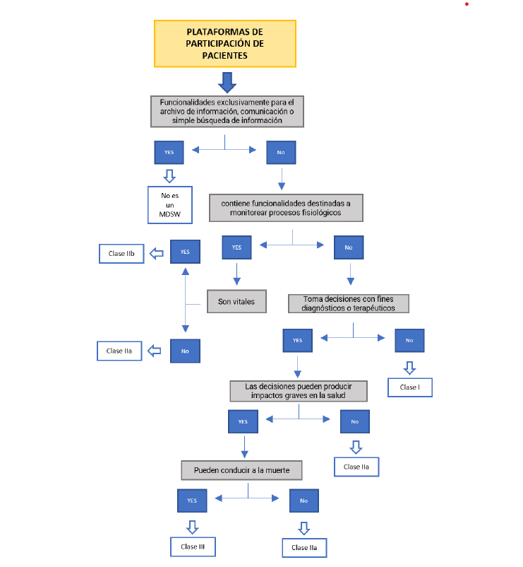
Las plataformas existentes pueden presentar algunas, todas las funcionalidades descritas u otras. Dependiendo de las funcionalidades habilitadas la plataforma deberá ser certificada o no como “Medical Device Software” (MDSW). Dependiendo de la finalidad de la plataforma se podrían dar las siguientes situaciones:

También dependiendo de las funcionalidades el modelo de negocio de esta plataforma variará, pero esto debido a la extensión que supondría su explicación será tema objeto de otra Nota de Prensa que presentaremos más adelante.
De cualquiera de las formas el desarrollo continuo de la IA y de la tecnología parece que servirá de impulso para todas estas plataformas que continuarán en expansión incorporando nuevas patologías y ampliando el número de pacientes que harán uso de ellas para un mejor control y monitorización de su enfermedad.